妙見東自治会
  • ホーム
  • 妙見東自治会
    • 広報/回覧
    • センター/会館/駐車場
    • 環境委員
    • 防災会/防犯委員
    • 申請・届出書式
  • 妙見東応援団
    • やわらぎ会
    • まちづくりだより
  • 妙小校区福祉委員会
  • 交通問題対策
    • 交通問題対策部会
  • お問合せ
  • ホーム
  • 妙見東自治会
    • 広報/回覧
    • センター/会館/駐車場
    • 環境委員
    • 防災会/防犯委員
    • 申請・届出書式
  • 妙見東応援団
    • やわらぎ会
    • まちづくりだより
  • 妙小校区福祉委員会
  • 交通問題対策
    • 交通問題対策部会
  • お問合せ

来年度の応援活動と活動報告 2025/12/22

2025.12.222026.01.01
  1. 来年度の応援団活動(案)について
  2. 応援団活動報告

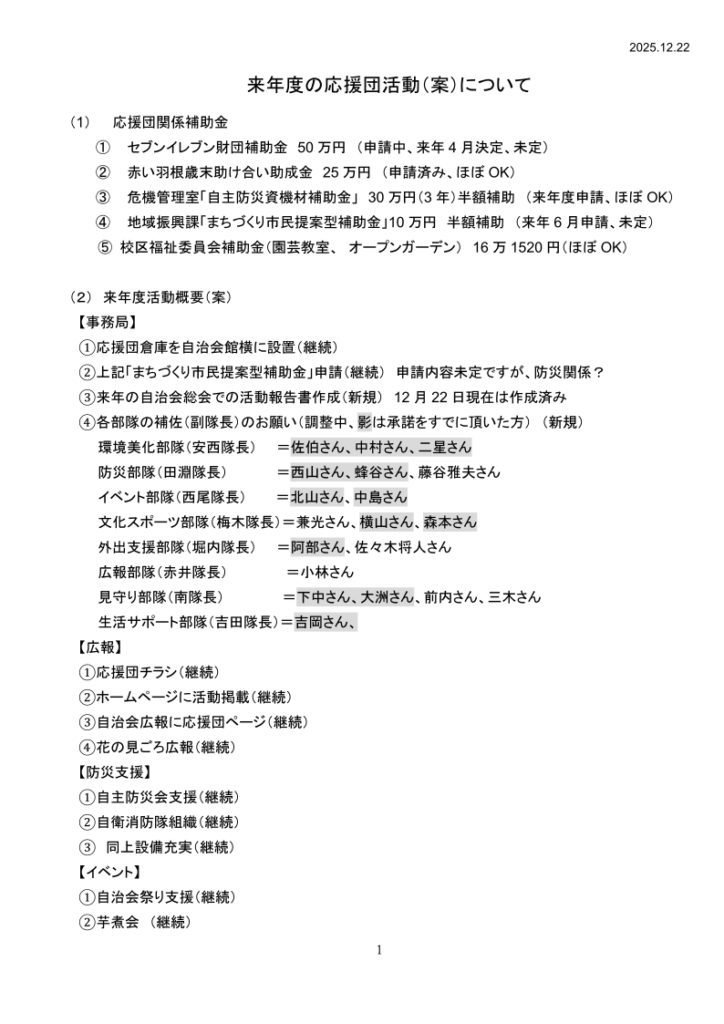
来年度の応援団活動(案)について

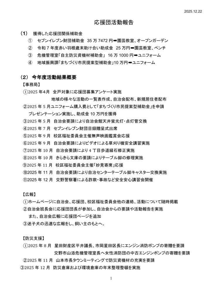
応援団活動報告

妙見東応援団
machiをフォローする
machi
妙小世代間交流事業 令和8年1月22日(木)
門松製作2025/12/27(土)
ホーム
妙見東応援団

検索

新着記事

妙小だより 令和8年1月号
2026.01.132026.01.14
やわらぎ会(会報)令和8年1月号
2026.01.13
妙見坂小学校区福祉委員会 会報 令和8年1月
2025.12.312026.01.02
公園通り溝掃除 2025/12/28
2025.12.28
妙見東青空サッカークラブ2025/12/27
2025.12.27
門松製作2025/12/27(土)
2025.12.27
来年度の応援活動と活動報告 2025/12/22
2025.12.222026.01.01
妙小世代間交流事業 令和8年1月22日(木)
2025.12.202026.01.02
広報と回覧 令和7年12月19日
2025.12.192026.01.05
校区福祉委員会令和8年度予算(決定)他 来年度応援団活動予算について
2025.12.192026.01.04
星田交番だより 令和7年12月 交野警察署
2025.12.182026.01.05
やわらぎ会(会報)12月号
2025.12.152026.01.05
星田交番 安全安心講習会 2025/12/14
2025.12.142026.01.05
防災倉庫&環境倉庫 大掃除 2025/12/14
2025.12.142026.01.05
第4回 妙見東ミニ音楽会 11月30日(日)
2025.11.302026.01.05
妙見坂小学校区福祉委員会 会報 令和7年12月1日
2025.11.302026.01.05
3中ふれあいフェスティバル 11月29日(土)
2025.11.272026.01.05
第4回 オープンガーデンとミニコンサート 11月23日(日)
2025.11.232026.01.05
やわらぎ会(会報)11月号
2025.11.172026.01.05
第1回 結の灯 盆踊り会 11月14日(金)
2025.11.152026.01.05
第5回 園芸教室 11月14日(金)
2025.11.142026.01.05
広報と回覧 令和7年11月11日
2025.11.142026.01.08
交野3中だより 令和7年11月
2025.11.142026.01.08
妙見寄席 11月 9日(日)
2025.11.092026.01.08
山本市長タウンミーティング 11/07
2025.11.072026.01.08
令和7年度 赤い羽根共同募金 11/06
2025.11.062026.01.08
自治センター横花壇の整備 11月4日
2025.11.052026.01.08
第4回 園芸教室とオープンガーデン 11月2日(日)
2025.11.022026.01.08
妙見坂小学校区福祉委員会 会報 令和7年11月1日
2025.11.022026.01.08
第40回 妙見東 秋祭り 令和7年10月26日(日)
2025.10.262026.01.08
第52回 妙見坂小学校 運動会 2025.10.18㈯
2025.10.182026.01.08
やわらぎ会(会報)10月号
2025.10.092026.01.08

目次

  1. 来年度の応援団活動(案)について
  2. 応援団活動報告
妙見東自治会
  • ホーム
  • 妙見東自治会
  • 妙見東応援団
  • 妙小校区福祉委員会
  • 交通問題対策
  • お問合せ
© 2019 妙見東自治会.
  • ホーム
  • 妙見東自治会
  • 妙見東応援団
  • 妙小校区福祉委員会
  • 交通問題対策
  • お問合せ